Goauld
Docs
Light
Dark
Auto
General information
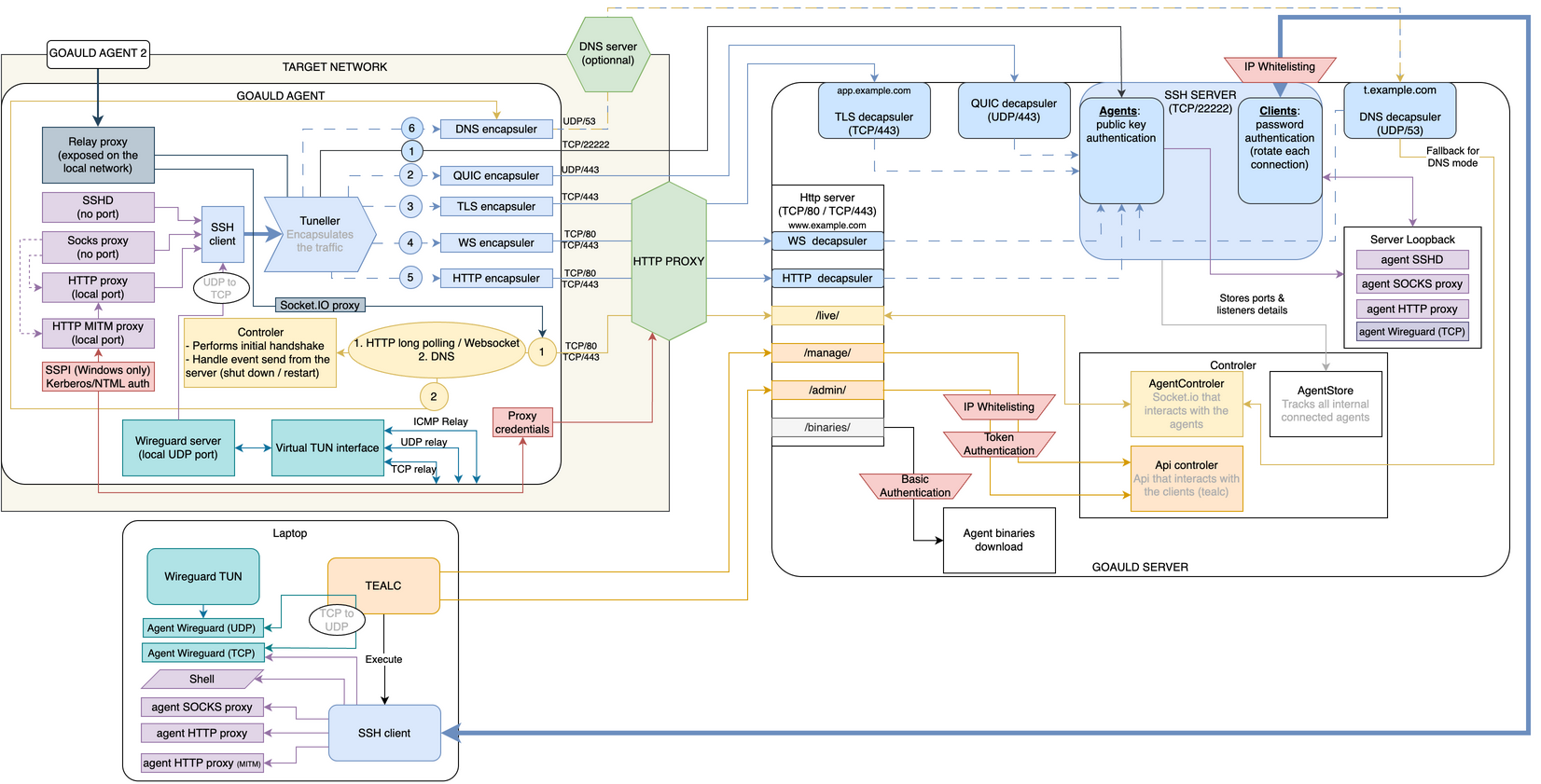
Architecture
Architecture